试卷库首页 高二试卷 高二物理下

(物理试卷)广东阳江市高新区2024-2025学年高二下学期2月月考试题(含参考解析)

月考试卷 含参考答案 广东省 2025年 2024年 阳江市 DOCX  17页  2025-06-17  免费试卷
温馨提示:当前文档最多只能预览 2 页,若文档总页数超出了 2 页,请下载原文档以浏览全部内容。
(物理试卷)广东阳江市高新区2024-2025学年高二下学期2月月考试题(含参考解析) 第1页
(物理试卷)广东阳江市高新区2024-2025学年高二下学期2月月考试题(含参考解析) 第2页
剩余15页未读, 下载浏览全部
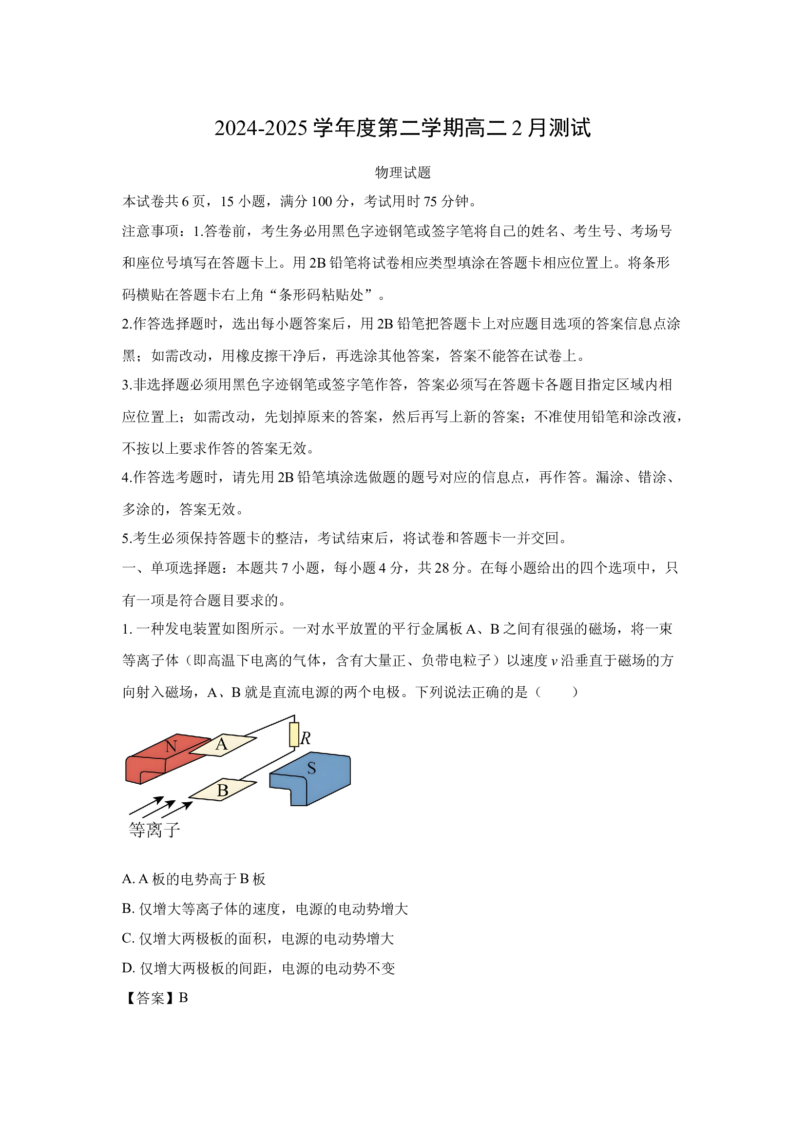
2024-2025 学年度第二学期高二 2 月测试 物理试题 本试卷共 6 页, 15 小题,满分 100 分,考试用时 75 分钟。 注意事项: 1. 答卷前,考生务必用黑色字迹钢笔或签字笔将自己的姓名、考生号、考场号和座位号填写在答题卡上。用 2B 铅笔将试卷相应类型填涂在答题卡相应位置上。将条形码横贴在答题卡右上角 “ 条形码粘贴处 ” 。 2. 作答选择题时,选出每小题答案后,用 2B 铅笔把答题卡上对应题目选项的答案信息点涂黑;如需改动,用橡皮擦干净后,再选涂其他答案,答案不能答在试卷上。 3. 非选择题必须用黑色字迹钢笔或签字笔作答,答案必须写在答题卡各题目指定区域内相应位置上;如需改动,先划掉原来的答案,然后再写上新的答案;不准使用铅笔和涂改液,不按以上要求作答的答案无效。 4. 作答选考题时,请先用 2B 铅笔填涂选做题的题号对应的信息点,再作答。漏涂、错涂、多涂的,答案无效。 5. 考生必须保持答题卡的整洁,考试结束后,将试卷和答题卡一并交回。 一、单项选择题:本题共 7 小题,每小题 4 分,共 28 分。在每小题给出的四个选项中,只有一项是符合题目要求的。 1. 一种发电装置如图所示。一对水平放置的平行金属板 A 、 B 之间有很强的磁场,将一束等离子体(即高温下电离的气体,含有大量正、负带电粒子)以速度 v 沿垂直于磁场的方向射入磁场, A 、 B 就是直流电源的两个电极。下列说法正确的是(  ) A. A 板的电势高于 B 板 B. 仅增大等离子体的速度,电源的电动势增大 C. 仅增大两极板的面积,电源的电动势增大 D. 仅增大两极板的间距,电源的电动势不变 【答案】 B 【解析】 A .由左手定则,可知等离子体中的正电荷受力向 B 极板偏转,负电荷受力向 A 极板偏转,即 A 极板的电势低于 B 板,故 A 错误; BCD .稳定状态下,由等离子体受到的洛伦兹力与电场力平衡,即 可得到电源电动势 故仅增大等离子体的速度,电源电动势增大;仅增大极板间面积,电源电动势不变;仅增大极板间距,电源电动势增大,故 B 正确, CD 错误。 故选 B 。 2. 如图所示,完全相同的三根刚性柱竖直固定在水平地面上的 A' 、 B' 、 C' 三点上,三点恰好在等边三角形的三个顶点上,三角形的边长为 L ,三根完全一样的轻绳一端固定在 A 、 B 、 C 三点上,另一端栓接在一起,结点为 O 。现把质量为 m 的重物用轻绳静止悬挂在结点 O 处, O 点到 ABC 平面的距离为 ,重物不接触地面,当地重力加速度为 g 。则 AO 绳中的张力为(  ) A. B.
(物理试题试卷)广东省阳江市高新区2024-2025学年高二下学期2月月考试题(解析版).docx
微信
客服