涡阳县
2023-2024
年度第一学期义务教育教学质量检测
八年级地理
一、单项选择题(每题
2
分,共
50
分)
1
.中国饮食文化源远流长,各大菜系往往以所在省级行政区简称命名,下列搭配正确的是(
)
A
.苏菜
——
浙江省
B
.鲁菜
——
山东省
C
.徽菜
——
吉林省
D
.闽菜
——
江西省
2
.关于我国地理位置的叙述,错误的是(
)
A
.领土最
东端在
黑龙江和乌苏里江主航道中心线的汇合处
B
.位于亚洲东部,太平洋西岸,海陆位置优越
C
.领土跨纬度近
50
度,寒带、温带、热带都有
D
.位于东半球,也位于北半球
3
.关于我国气温和降水时空分布的说法正确的是(
)
①
我国的气温分布特点是:冬季南北温差大,夏季南北普遍高温
②
我国的降水从空间分布看:东西差异显著,从东南向西北减少
③
从降水时间上看基本上呈现夏秋两季多,冬春两季少的特点
④
我国冬季最低气温出现在青藏高原,夏季最低气温出现在漠河地区
A
.
①②③
B
.
②③
C
.
②③④
D
.
①③④
4
.我国民族的分布特点是(
)
A
.大聚居、小杂居
B
.汉族只分布在东部地区
C
.大杂居、小聚居、交错居住
D
.少数民族分布在山区
5
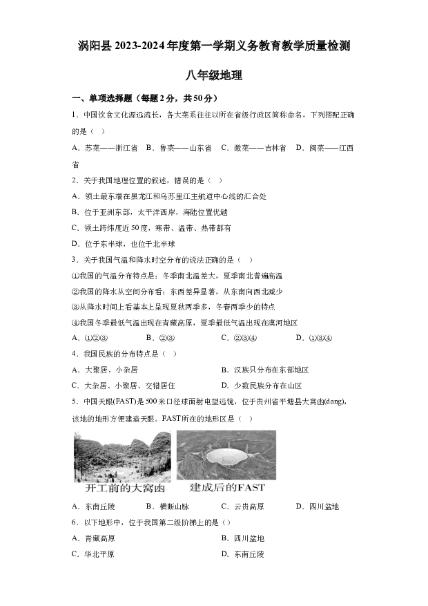
.中国天眼
(FAST)
是
500
米口径球面射电望远镜,位于贵州省平塘县大窝
凼
(dang)
,该地的地形方便建造天眼。
FAST
所在的地形区是(
)
A
.东南丘陵
B
.横断山脉
C
.云贵高原
D
.四川盆地
6
.以下地形中,位于我国第二级阶梯上的是()
A
.青藏高原
B
.四川盆地
C
.华北平原
D
.东南丘陵
7
.早期东南亚地区的华侨通常都利用北半球
____
盛行风,搭帆船回大陆探亲。(
)
A
.春季
B
.夏季
C
.秋季
D
.冬季
8
.我国青藏高原的气温要比同纬度其他地区低,主要影响因素是(
)
A
.
纬度位置
B
.海陆位置
C
.人类活动
D
.地形因素
9
.
“
黄河之水天上来,奔流到海不复回
”
中的
“
天
”
和
“
海
”
是指(
)
A
.巴颜喀拉山,渤海
B
.唐古拉山,东海
C
.祁连山,东海
D
.昆仑山脉,渤海
10
.长江被称为
“
黄金水道
”
的原因是(
)
①
通航里程长
②
运载量大
③
每年河流结冰期短
④
沿线地区经济
A
.
①②③
B
.
②③④
C
.
①③④
D
.
①②④
11
.下列有关我国河流与湖泊的叙述,正确的是(
)
A
.外流区河流的汛期在冬春季节
B
.鄱阳湖是我国最大的湖泊
C
.我国的河流普遍有结冰现象
D
.塔里木河是我国最大内流河
12
.我国福建、浙江海边不少民居的屋顶常常会用石块压住瓦片,这种石块压瓦的做法应对的自然灾害是(
)
A
.地震
B
.台风
C
.寒潮
D
.冰雹
13
.我国的种植业主要分布在(
)
A
.东部半湿润和湿润的平原地区
B
.山区
C
.高原和丘陵地区
D
.西北内陆地区
14
.阅读中国主要自然资源数据表,依据国情,我国制定的土地基本国策是(
)
土地
矿产
耕地
径流量
森林
总量在世界的位次
3
3
4
6
6
人均量占世界人均量的比例
1/3
1/2
1/3
1/4
1/5
A
.实行土地轮作,禁止乱占耕地
B
.开发后备土地资源,提高土地利用效率
C
.推行农业技术,提高粮食单位面积产量
D
.十分珍惜、合理利用土地和切实保护耕地
15
.从空间分布看。我国水资源(
)
A
.南不多
北不少
B
.东少西多
C
.
南丰北缺
D
.
南缺北
丰
16
.针对生活中普遍存在的现象,某同学制作了一幅漫画。漫画反映的主题是(
)
A
.水资源浪费严重
B
.土地污染严重
C
.水土流失严重
D
.土地荒漠化严重
17
.前几年我国
太湖曾
爆发严重的蓝藻污染,江苏无锡生活用水和饮用水严重短缺,这一现象说明(
)
A
.可再生资源取之不尽,用之不竭
B
.可再生资源不能开发利用,要好好保护
C
.非可再生资源不一定要合理利用和保护
D
.可再生资源如果不被合理利用和保护,就可能失去其可再生性
18
.小明大学毕业准备回家乡海南自己创业。下列选项中最合适的是(
)
A
.放牧细毛羊
B
.栽种甜菜
C
.种植橡胶
D
.栽种棉花
19
.亚热带地区的主要农作物是(
)
A
.水稻、甜菜
B
.水稻、油菜
C
.小麦、油菜
D
.小麦、甜菜
20
.新旧动能转换的目的在于减少对传统高污染、低效益产业的依赖,加速推进知识、技术密集型产业的发展,其重要内涵之一是让创新成为引领经济发展的第一动力。当前世界主要国家均将科技创新作为提升国家竞争力的核心战略。北京成为全国的科技创新中心,主要是基于(
)
A
.矿产资源
丰富
B
.历史悠久的古都
C
.城市建设日新月异
D
.高端人才聚集
21
.发展和建立高新技术产业最重要的条件是(
)
A
.地理位置优越
B
.自然资源
丰富
C
.科技力量雄厚
D
.劳动力资源充足
22
.
10
万吨大米从武汉运往上海的最佳运输方式是
()
A
.长江水路运输
B
.陇海线铁路运输
C
.高速公路运输
D
.先铁路运输后公路运输
23
.香港某人大代表乘火车进京参加会议,他选择的最便捷的铁路干线应是(
)
A
.京沪线
B
.京九线
C
.兰新线
D
.
沪昆线
24
.根据
“
悬河
”
示意图分析,下列叙述错误的是(
解释分析安徽涡阳县2023-2024学年八年级上学期期末考试地理试题+(含参考答案)试卷在线免费下载.docx



